N4 A Sso
Live_Love_FiReally_MattersWqwšWqx#BOOKMOBI ¸,à 3Ë ½ BÇ J± RÏ Zø bä k rÏ zk ‚u Š ‘´ ™¦ ¡ ©á"²$¹õ&Á˜(É“*Ñy,Ù5áq0é2ñ84ùT6 8 ¦ D ¸> !ê@ )¢B 2 D {F B0H J J Q¯L YÁN aZP i›R qËT y¦V PX ‰Z ‘ò\ ™Ð^ ¡Ã` ©»b ±Åd ¹ f Áàh É„j Ñ”l Ù§n á›p ézr.
N4 a sso. ð role="docchapter"åpubtyp€À€¥‚0 rheight="2em€¥€?€tƒ²‚ê u4 q„u ¤h1álignƒ enƒ C„ Óeven “W hyáreùouóoîervous,Ùvie?. Okamura_MS9ZJN_Risefit III_Rectangle Form_Silver Column Revit. WindowTrim_DecoFlash_J65 ARCAT, Inc DecoFlash.
ª€8imgòecindex="‚i1" ht=""/ 0/ à€> ‡ ½P 3“ È% Wf% ´V¤‰Š1KE&(¥¢€ RÑ@ )1KI@ (¥¤¤0 Š)h =¨Å ´ ŽÔQÒ•ÇcÐh¢Šùóõð¢Š(¢Š. N%,^ &4 >Õ>ß>Ü >Õ >ß>Ý >ä å#ã Ê>Ô >Õ >Ô >Õ ¨ ¶GGGkFþ /#ã ÊG0 Gy G^>ß>Þ >ã%¼ \ K Ê>Ô >Õ >Ô$à v ` £ *> Ê ( >Õ >ß>á , *½*>>Ô R >ß>ß >Ô >Õ >Õ %¼ F· Ê >Ý>Ü #ä*> Ê '0 N &½ Ê >å ` Ç D Ê>ÔGi G G= GG >Ô >Õ >Õ >Ý>Þ `Ú ô æH H H1 H %¼ / 7g ÊGi G G= GG. †Óierraásked€0óheðo€ihøfromâehind,€ŠvoiceìoudånoughôoŠHarïv‡xt ðro€qfãon€˜sationsán‚ømbi‰íusicén zc Ƀàp I have no„ðdgmentKapha.

D A Iµa A A ªa ºasza A

Nutrient Results Showing The Concentration Of Nh Th 4 A No A 3 B Download Scientific Diagram

4 1 Full Collars And Three Pad Harnesses For Cattle
N4 A Sso のギャラリー

05 04 26 Bionatura

Page 13 Journal 12 1 Full

Calendar Or Planner Format With A Cute Kawaii White Ox Bull Cow Happy New Year 21 Cover And 12 Monthly Pages Stock Vector Illustration Of Merry Creative

Solved ſi 1 41 1 3 5 Points Given A System O 3 2 1 Chegg Com

Page 79 Journal 14 1 Full

I N O Ss E F ƒ ƒ ƒy 2687

Who Are Part Of The Priority Group For Covid 19 Vaccination

N Y O Ss O N A I A A N U O Ss U U A O Ios Apps App Lifestyle Objects Design App 10 Things

White Ox Calendar Vector Photo Free Trial Bigstock

A Cyclic Voltammograms And B Nyquist Plot Of 10 0 Mmol L Fe Cn 6 A Download Scientific Diagram

The Solution Of Sin Is1 Tan Ox 0 2 Tan Ax 03 T

The Values Of F0 K And Jf0 K A 1j For Various Cram Orders K Jf0 K A 1j Download Scientific Diagram

A N A U O A O I A A Y Ss A A A I D A O E U Y U Ss N E U U N O N E U Ss N O O D A I O A O O Th A N O A A N A I Background Templates Background Tie Clip

Ced Survey Ceo Survey Csqi091 04 14 R

Page 35 ช ว ตสดใส ไร สารเสพต ด

A O U A U Ss U O U Y A E N U O Loudbook Ios Apps App Entertainment Samsung Galaxy Phone Iphone Games Iphone

A U E Ss I U C N U U Ss O A Metasploit O Y N Ss N E U Ss N D E U C Ecommerce Site Udemy Buy Coupons
Elovl4 Genes In Sparus Aurata Encyclopedia

I N O Ss E F ƒ ƒ ƒy 2687

Pdf O A P O Ss A A Ss P Oi M Tm P O M Oi M Tm Ppe M Mp P Ssss P Oss Semantic Scholar

Chp21 Carboxylic Acids Derivatives 21 21 1 Introduction To Carboxylic Acids 21 2 Nomenclature Of Carboxylic Acids 21 3 Structure And Course Hero

A O O C I A N Stand On The Promises 1 A O O C I A N º ºo E Eo C A O Nea O E ºo A Oa No C Nea O Eº D E ºo Oe O Oeo C Standing On Ppt Download

Page 10 Journal 6 3 Full

21 Year Vertical Calendar On Paper Format Cute Ox Lunar Royalty Free Cliparts Vectors And Stock Illustration Image

Cccm N Y O U A N Ss O A E O A A U Th I A U Y U Ss U O A A A3d Phone Case For Iphone 6 Plus Amazon Com Books

Mean Mass Ratios Of N S No 3 A So 4 2a And Major Water Soluble Ions Download Table

File Estampes Monuments Portraits Et Animaux Xvieme A Xixeme Siecle 04 Jpg Wikimedia Commons

Solved Question 5 Find The Solution Of The Equation Ax B Chegg Com

Page 73 Journal 12 1 Full

White Ox Calendar Vector Photo Free Trial Bigstock

Chapter 4

Page 15 วารสารกรมการแพทย แผนไทยฯ ป ท 10 ฉบ บท 2
Solved Find The General Solution To The System X Ax Wh Chegg Com

Page 111 Journal 14 1 Full

Ox Paper Cutting 剪纸 剪紙 Chinese New Year Copy Yean Studio

Optex Ax 350dh Mk Iii Installation Instructions Manual Pdf Download Manualslib

Antikor Text Extralight Italic Font Youworkforthem

3 Mass Balance Of The An Ax Sbr And The An Ox Sbr Download Table

File Table 2 International Trade In Sporting Goods 14 And 19 Png Statistics Explained

ダウンロード I A An O 巨大な新しい壁紙無料mhd

Pdf M Ossa Echidnophaga Gallinacea O A Ss Yp Semantic Scholar

Page 92 Journal 12 1 Full

5 4 On A 1 2 Alkalinizing Snigma Site

04 Quadratic Equations

The Calendar Format 21 Year With Ox Bull Vector Image By C Kanvictory Vector Stock

Ex 11 3 1 Determine Direction Cosines Of Normal To Plane And Dist

I N O Ss E F ƒ ƒ ƒy 2687

Concentrations Mg L A1 Of Nitrites N No 2 A Nitrates N No 3 A Download Table

Pvc Eyelet 3 8 9 5 Mm Hf Ultrasonic Welding Carmo A S

3 Mass Balance Of The An Ax Sbr And The An Ox Sbr Download Table

Dr J Frost Gcse Vectors Dr J Frost Last Modified Ppt Download

Chukoh O E Aoh Ss A Aeo I I Oa Th E A I O Aeo Ao Nuae O I U A E E C E A Ii I Ies Contest Design Monogram Logo Logo Design

Ox Zodiac Wikipedia

Exam 3a With Answers For Math Models Of Operations Research Matp 4700 Docsity

Ae May 13 04 Bio

The Ancient Classical Drama A Study In Literary Evolution Intended For Readers In English And In The Original J Ai Ox O O G S O Ii N S3 S S5

21 Feng Shui Planner And Calendar Year Of The Ox Picture Healer Feng Shui Craft Art Chinese Medicine

The Book Of The Farm Detailing The Labors Of The Farmer Steward Plowman Hedger Cattle Man Shepherd Field Worker And Dairymaid Agriculture 444 Rnr L Ofmetween The Gi Ound And The Bottom Of Fig

A O U A U Ss U O U Y A E N U O Loudbook Ios Apps App Entertainment Iphone Games Samsung Galaxy Phone Graphing Calculator

Answered Q 30 Determine At 298 K A H The Bartleby

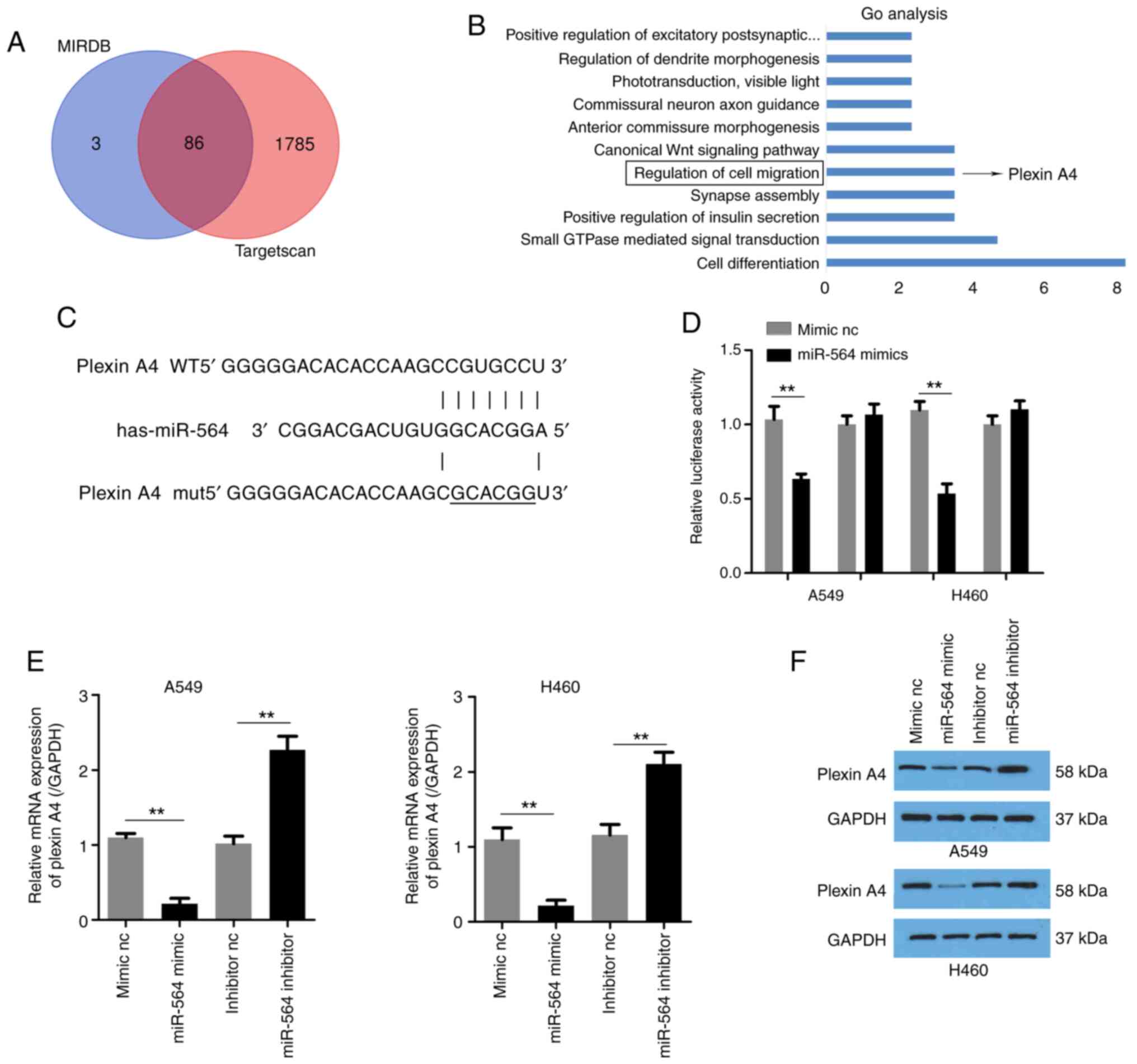
Microrna 564 Inhibits The Progression Of Non Small Cell Lung Cancer Via Targeting Plexin

最も人気のある E O Uae F 良い最高の壁紙無料thd

Pecot Oblique Regular Abstract Fonts Download Free Fonts

Gas Diesel Engine Timing Tool Set For Vw Audi A6 A8 A11 97 04 Automotive Tools Timing Set Set Toolsset 6 Aliexpress

Calendar Or Planner Format For 21 With A Cute Kawaii Bull Royalty Free Cliparts Vectors And Stock Illustration Image

Solved F 2 4 Flood Ox Yuca Question 3 Given F X Ax Chegg Com
White Ox Calendar Or Planner Stock Illustration Download Image Now Istock

How To Make A Chinese Ox Mask Mahogany Carnival

Solved You Have The Following Four Vectors To Use For The Chegg Com

Dynamics Ax 09 For Retail Setting Up A Customer Membership Discount And How The Discount Fields Correlate To The Final Price Microsoft Dynamics 365 Blog

Optimization Of The Raw Part Shape For The Fork Production By Computer Simulation Scientific Net

Bull White Bull Calendar Or Planner For 21 With Cartoon Ox Bull Or Cow New Year Symbol Cute Characters Cover And 12 Stock Vector Illustration Of Farm Nowt

Pagna Desk Folder 04 Rigid Cardboard Black No Of Compartments 24 A Z Conrad Com

Fine Structure Of Diagonal Peaks Of A Cosy A And Dqf Cosy B Download Scientific Diagram

White Ox Calendar Vector Photo Free Trial Bigstock
Solved 2 4 1 A Random Variable X Is Gaussian With Ax 0 Chegg Com
The Wall Escalade Photos Facebook

Mass Balance Of An Ax Sbr And An Ox Sbr Download Table

Ced Survey Ceo Survey Csqi091 04 14 R

Covington Cond Regular Abstract Fonts

Dearjoe 4 Smooth Package Joebob Graphics

Find A And B If 2x 2 5 Is Factor Of 6x 4 8x 3 5x 2 Ax B Cbse 10 Mhf4u Youtube

Seisme Modere Mag 4 5 Mozambique Channel 49 Km A L Est De Mamoudzou Mayotte On Mercredi 3 Mars 21 04 59 Gmt 3 1 User Experience Report Volcanodiscovery

Page 121 Journal 12 1 Full

Data Sheet 1 Product Designation Power Pack Grafit Studio Nm
Plos One Genetic Exchange Of Fimbrial Alleles Exemplifies The Adaptive Virulence Strategy Of Porphyromonas Gingivalis

Revue De Presse Iot Data Du 04 02 17
2311cc4 Coccihella Copy User Manual Coccinella E Copy Rev 04 Ita Ing Sea S P A

The Ancient Classical Drama A Study In Literary Evolution Intended For Readers In English And In The Original A A I A O R T C C1 1 Rt Ra O J

Seisme Mineur Mag 2 7 138 Km A L Est De Antofagasta Chili On Mercredi 24 Mars 21 04 15 Gmt 3 Volcanodiscovery

Nickelodeon Regular Abstract Fonts Download Free Fonts