N S Sso
FDIC_ConsumeNews_Fall_17ZiÆcZiÆdBOOKMOBI‡C h* 2 Aø I Q¤ Ya ad i p y €à †N †P ‡.
N s sso. І†ÞzÍ š¯äd‹eEòì K bÿÚØ†{Ç ”4!œ²C0þVñF Ür4º‰íÖ$ý ŽêæÃŒÇa 5˜H Þwȵ"Ì ` °ãb€ üÁrw{²¨–USÛöÀs }2Æjã–Ìk˜3ÔhÃúˆÃ¾Ùa}@Õ€ &ž L¼Fœ yä¨4ð!Ä Š ~=áÆ‡ ´¶ µÎF RÊ l ¾ HƒK y‚ AðãK®ì†Ó Ú ç’ á ù ã Ÿ„/ ˆg tŽ ŽoKyŽ8. Fieldnotes,Öolume 2 Fieldno‘8 Ùƒ ƒ RachelÂader‚ö‚ ƒ_ƒ_ƒ_ƒ_ƒ_ƒ_†o†kNaomiÊohnstoneƒwƒw†É „™ÒÃross‹ ‹ ‹ ‚OŠo GeneralÄirectoŠ ŒÏ ß>GoodSeedÉn Ønational ˆ‘ˆÊ €¸ ¾r¾ ¾ c³xer¾size="2"¾"ƒ€€„#0€ ">Foreword Fieldnotes ‡$ ˈ¹encƒ¨agemeŠØ‡xûseekˆ wayˆ. BZ j£ rî z¯ ‚§ о ’5 š( ¢I ©ó"±¯$¹×&Á(É*Ðï,Ùƒán0èø2ð²4øp6 08 ¯ o> @ &îB / D 6ãF >lH E“J M L T‰N \"P d R l!T sàV {*X ƒ6Z ŠÊ\ ’ ^ š©` ¢»b ª‡d ²f ºNh Áúj ɵl Ñ n Ø p àwr èPt ð v ÷4x ÿez h ~~ € ’‚ %Ø„ u† 5mˆ = Š F6Œ NIŽ Uò ’’ dH” j!– oû˜ vúš ~ œ.
Xèeight="1em€÷liôype="disc" xp÷idth 8"álign="left">optional cursoräeclara€ñs ž™ ¥Áž r="#039">„L 6„ DemžÐŽ ‰ŠProgŸÐs"§~a>„/„,abœ.  Cykl CZARNAËOMPANIA Czar’€Komˆˆia ´ø ócz „Ȉ1ªd¹ü‚anazwaneIj„Ago Å›†€ „ãholernegoëwiatka 2 30º/º,âgcolor="#c2€ µ¸aprasza zakupuŽ ˆè¹XwersjiëµØ Èki½B Spisôr± CyklÃZARNAËOMPANIA ¾€ „. šÀr„³Ÿ‰anyš š š š 3)žàle—pexclud¢H¡Ðmodif¢©( § €T)¥UwarrŽ ŸÀ‰Q p—Øf‡ˆ¥øur˜;de— ¢Ð¦8us—¡¤ ›¹ § § § 1964.
â 0 2 2 Á 4 G 6 lc 8( Y 3r– 7'9 >7J @ší B?5ð DJ*& FMýå HOoâ JS€\ L²{ N_± Pb £ RcDT Tj‡g Vv#ž Xw!?. Þ Çï2 ß^‡õ¨f Yœ^£ÿ!¿úìßί¡²ØÜð” eÅÁ – °äÿL‰³?ÄW&ãTtÏÉ Ø>½Oùö¦Š‚ÐË ¡Ê;Ð ¨ Ôøbs%‹ÂN—Àú Æ¥™Íjsº¬ gÔîc ¿p ÇŸëT "î ¿ ÿǽ×ýt Ê“"fWˆ?ä5qÿ ÿÐE5±QØÎ € ( € PÆ€ p A@ @ P @ ”b€ WÒ ‰‚( € ( € ( € ( Ë@ A@ cÍ Ð €Å € € O. Y v N ñ Propulsion Characteristics of HAN/HNO3 as Oxidizer for Gas Hybrid Rockets d4 1Ú19Ø2 19Ø Ú ®4ö2 *Kaoru Sakaue1, Ryo Noguchi1, Takuo Kuwahara2 Abstract We studied propulsion characteristics for gas hybrid rocket that uses HAN as an oxidizer However the specific impulse of HAN / GAP is lower than 300s.
Sav‡ÐôheÂro€8r ’sÂestÆriend AgnesÃa€0tri Vir¥Madpise À Ouhh y THEÅND„K‚Jƒ ‚Eƒ GGGGGGG. ’ BenevolŒ iajApegoáðuntosäeöista†Slaˆ9enaci ónù‡ el„˜ndero ynoconflict€ lâuda brahmavih Ä ras 1 Madhupi ṇḠikaÓuttà €g€`’§’§’§š¿š»N‰Ðos €Œ Š zæijos, bahk €(p,„0erêai‡ €ñæace="Georgi† serif">Hay. Title Microsoft Word æ ¥å è ªå è» æ ¹_æ ´å æ¥ç ã ¬ã ã ¼ã 0916docx Author Created Date.
Z}¿Y \ D ^€%Ð `ƒ¶“ b_¥ dˆîì f‹z h‹ þ j‹±‹ l‹ÆO n‹Ü¥ pŒ S rŒ#é tŒ?å vŒl* xŒ ¶ zŒ—m Œ¨ ~ŒÆk €ŒÔÖ ‚ŒÕ „ŒÕ& †ŒÕZ ˆ y ˆ MOBI ýé·Ãq. œÿ ¢ s¤ è` É _ ® “ p ™ Ž œ H K\ Ð › « ë } ¨ m é ) w L ¹ Üù ¹ 6 j ,f ¥¡ ß I i J ¤ · K > ŠO h à m Y % i r @ ‚ ´ b ) " o † s k / «® íj ‚ X. OS_May_^ºÄŽ^ºÄŽBOOKMOBI Œ °'d /O 7b @^ I‹ QÚ Z;.
Bd j rm { ƒœ Œ;. Index_of_the_William_Foote_êûÎ_êûÎBOOKMOBI G ˆ%¤ ,ú 2` 7h Hý> P~@ V3B —D `êF f H k J q L v’N }ŽP ƒÉR Š T ’ V ™QX ¡qZ ©Í\ ²^ ´Ú` ´Ýb. è8> è@ é2b êÚd ë²f ì¦h î¦j ïŽl ð^n ðjp ñzr òªt óæv ô x ô&z ôz\ ö ^ ö ` ÿ b Î>d búf c.
AæewäaysìaŽ€,ɇêbegin‘¢‡aeŒ`oncern”áb qmy n„þ€xfa‘ „ë‹ góƒ€, “Žò¸c”¢‰áޏworl€ø€½ˆôNobody€š ithõˆ¨€´hir„8us‚!. ª€8imgòecindex="‚i1" ht=""/ 0/ à€> Sommaire Couvertuƒéaƒïpƒ7="17ƒ?ƒ?†o†oƒ?.  „g„b £ðèeight="2%"€¨¤€>  ƒÇƒÇƒÇƒÂƒò €3€™ãolor="#367D"> _ Z/a ° ìp> DuÃhapitreäesÃoulpes ƒh ¸ir="ltr€€f—ic“ˆ€ # 0u>ƒ ƒ omCHAPITREÉI.
Open_AccessQž2'Qž2(BOOKMOBI @ P 3G 98 Ar J, R Z!. —€Ï€Ïn>Pues … ¡‚ A‚ !€x,ñueäondeƒàt áôuƒ áll À·coraz ón »Q (n 421),íostrandoãlaramenteìa Ãntima érelaci‚ ƒšƒhablecƒ¸ntr as‡1€°d‡8te xn€˜y€Êcel„èia€0. Ôò¡ € ¯^Ï LL 'Â_ € fÛÀ¨ óÍ5*‹cFÚ go microsoft com € ¯^ê ««Â_ € fÚÀ¨ òØ5* T go microsoft com ¯^û ««Â_ 66Â_ °ÏÈAué8¯ ³Î‚°Ø¨ŸUÊEïôu¦ îp öí µ w xÍô@ õ‡k§ÓÄ ¦O ÛÓª¯¥Wj3k¿‚?D $¶Øü!òXsɇv“é°vD”e°îίÄ@ بþ(ÀÚæ.
‚Hö à oî ó,€Q‚` ây€0 ượcç á» iì€Èni á» mƒùà ó€‡n€ú€Av ô ЀÁuë€8 ‡n ‚è‡ï‡è4‡ïCQ">kh‰pgƒßƒØa o à n„˜ƒ·ƒ°4ƒ·DC">mitote€hlass="calibre4"áid="5N3DK">tin —‡`†¸ŒÐƒßhŠo. Aug 28, · ‘¡YOÔENGOÒAZ ÓN, T ÚÅST à SÅQUIVOCADO(A)!. P) xU €I ˆe & ( ‘x"’ä$Ëh& ð( E* ° , À ÿä0 2 4 ã6 G' G/ EXTH p t h kprj 14dTFederal Deposit Insurance Corporation (FDIC)/Office of Communications (OCOM)eFederal Deposit Insurance Corporationi xFDIC, FDIC Consumer News, Spring 15.
FDIC_Consumews_Spring_15U»MoU»MoBOOKMOBI‰D p(ø 0x 8 @† Hä Q Y aC h!. ¾ôíì © ®@”@“@™@˜@œ@ @¦Ì ÈÍ Î Ï # InMemory} É Ë Ê y # 2400xCharles Spurgeon Preaching Through Adversity. OracleÄatabaseÅrrorÍessages N† Orac€€Integrat€ðÓerveránd ‡OLTP,ðerformôheðroceduresäescribedén€àisãhapter N† Éf ‡àrŽÆusŒ Œ.
TB !¿D '¯F IH 5ŸJ ÀL CòN JüP QùR XñT _¯V f¤X n Z uÍ\ }e^ € ` b ‚td „¤f ÂPh ÿÿÿÿÿÿÿÿ 0ÿÿÿÿÿÿÿÿÿÿÿÿÿÿÿÿÿÿÿÿ EXTH d kprj. & ?$( aD* i , q x¢0 € 2 ‡Ÿ4 Ž 6 Ž38 Ž4 ,. Fieldnotes_Vol2V_ŒîV_ŒîBOOKMOBIëu ø&h % 3I ;K C‡ Kê TV \Ç e( mh u }± É § •Ê ë ¦"®($¶ &¾l(Æs*ÎÒ,× Þø0æà2îÊ4ö•6þ´8 x> Î@ '¨B /µD 6ûF > H F?J KÏL KÐN LÀP NèR QèT 3PV ;èX H`Z Þ4\ îD^ ` 8b ld 0¸f 8˜j 8 l n b¯p i½r r°t {ƒv „6x dz –6 Ÿ&~ ¨R€ ±L‚ ¹ú„ Âø† Ë}ˆ Ô©Š ÝnŒ æ—Ž ïa ø ’ H” Ë– ˜ Çš.
Beyond_Detention_Bulletin_SerieV&hÛV&hÛBOOKMOBI ‰Å xP 5æ > 4 C E Eü I Iø JÈ " JÜ $ KÜ & MD ( O * Ä , ¯ â 0 2 2 Á 4 G 6 lc 8( Y 3r– beyond_detentƒP_v2_4epub ¥F €f € „ï Lƒá8 ¢pƒp®²¨afol›0®yin¸˜m©báb ‚h’š‰ï‰ï‹ ‰áŠ „ _slšŠ 7"> µ n · ´ ª ¥¨Aba. ß\Õ\Î\®\Ð\Ù B Ú Z á d s Ò £ Î\è\Ñ\Õ\£ £ G Þ\Ã\õ à ¼\Ù#n \Á\Ð s Ò d\ü. Eù‚‘D?Û1² p“}Jö $§ó ÿ S”=U„ \ì¨ " ‘ w Y È ê0UDÍM ÑÍ Aƒ e Êņ ठ=ä‹0OˆTІĨ۸–ØE`‰âÈ Æg ¶1&T U iÐÒGÓ oЈ·èÀ;¢yO¹ Zß ñ±JS¨4B# %²Œú;h¼s„t0 }£tv´¤®YÙÆ ×ð¸6àr~ªSùµJes‰‚Qä, L•@BÛ šJ 7ÙÁºZìùöHÉ Úí~ ¯ ØBjØ¡ Gêwþó ;g˜¶»ný PK.
µ/ý X j ¾³Eñ I @Ïæ Cu›"ø_ÿ ËûXãBWí î óXyœ&Ê›‹ ®ñÔžß Ëo·ð òºyþá*„‡ «T)ºÂ» Ú¿Ê Ç_¥í¢— 1VQ3ýÑË”˜§¦Ššh‰ óÓT ô²ÌØ–Äüösëo oÝ § \”í2Çc ÆñxÆÑRÆc¼ ýðÅK¦ ž{ Öwœ–¶ïfjö ½ôù§ýÐnïØôrN·w̢¶«kl¦gïçÝÞ1 ÿ°0ßµ FY ›lz›Ôýr¼3Ñ2Î. 0Íh2Ô 4Û 6áÀ8ènïoö >ü @ ö , BÉ I9 0 O1 2 UŒ 4 \ 6 cš 8 k/ qƒ. æ ê ß ð ß @ õ ö í ç ß ì ã ö m f s b s t p w f u m f n h s e j b v h m j s h s s ð í ó ã ñ ê ë ã ö â ç ß ò å ê ï ã ç ö ï ð ç ö ê å ó ß ë ö ß ë ß ä ð å ï å ö.
€ï€ï€é IX ‚€ Rob´HÍur•ÙMcC½X•p €ï€ï€é X˜Hh2˜Pƒ ûblockquote™ ™ ™ ™ ¢ «~2«x¡P¢°> €ï€ï€é XI ‡˜n>Ru† d @€’ ãanáf‡ØKAfter†9s €ï€ï€é XII³ h2³(ƒ ‚ ¼ ckquote³÷³÷³÷³ñF½h¾ì ¯‚0ŒŽ‘ŠwŸ ·ÀfrŒX f,˜ip™p›`¯’conscien—ø ¶¢Ê Ë. ”â # ¥j é"¶ $¾`&Ç/(Ð *Øh,àÚéµ0ò‚2û 4 ¸6 8 \ Ã. ß Õ ¶ « ç ½ C ` y s # õ q O s O Q ^ s Ò Title Microsoft PowerPoint 第3è¬ 16ã »ã ³ã ¿ã ¼å ½èª pptx Author global Created Date 7/1/ 055 PM.
Autodesk Revit Autodesk Revit Grouping Revit " " " " ". S Ò Ê\½\Ó\ì q 23 (2 J È Ý\ \ Õ \è\Î\é\î\ \é\Ë\½ B (2 JC H Ø ß ' õ þ Å 24 (2 J ü í\ \è\Ô\ã\ \ð\· B (2 JC s s Ò\½\Ó\ì q 25 (2 J C Ö\ È \é\î\½\À\ù\ \é\· B (2 JC s Ò\½\Ó\ì q\ (C. Ÿ€œ ‚_‚_‚_‚_‚_‚^ ŠÀself To¤}Br‡Ir¬¶,—ˆë II §° w w s O†Ø ¸àwhŽÈº¡¼ y¼‰sto¿P,€z¨™’ɾÊ"D¡rs,"½ ƒè› °ªlim¼.
Carta_del_Prei__gener_14RÌ(çRÌ(èBOOKMOBIY, °$¨ 6J ?v H^ N’ R R S SÜ Sä 9 I I #Á> $½@ %B & D &‰F &µH &ÙJ ' L (uN (}P 1R ¥T ÆV ÒX XA MOBI.  R écit‡°sÅxhumationsˆ1Th ér èse  ACL  €¦p> ExtraitƒX  ƒ0‘‘i>Appendiceóurì ’• Laud¤@¿eriÄominum !æace="Tˆ8sÎewÒo‡˜"šðlor="#0€ ">  ‚§‚§‚§‚§‚§‚§‚§‚§">IgnoŸ t‘ ‹q•À˜`ŠJŸ€L¡x”؇x'‡K€ùrivil˜Xi—p—A—ø¡˜›9’ ¢Á™¢‚‘t ˜ž‡œã¡Ùquoi¤ l zapœè” šM¢Q™yœQ. ELF `´4ภ4 ($!.
ª€8imgòecindex="‚i1" ht=""/ 0/ à€> ˆ ‘You킘âe¢¸adyôoâurnùourselfé€cïwnælameÈowãa "òiseánewéf€Šhaveîo Èir‚Êcom shes?. • Fil¸à´â¶è˜›áhipN (æilepos=0€ Ï Êblue‘ðu> (æilepos=0€ Ï Êblue °u> 7‚~€ò/ 8ƒ. FAA_Safety_Bes_to_AviationWÇ WÇ BOOKMOBI ƒ h(¸ œ 4b Ö C“ KJ S´ \S dŸ l° tþ }µ †( Žƒ — ŸS § "¯ò$¸Y&¿Ì(Çì*ÐK,سàü0éÕ2ò¯4û{6 Ý8 ” = ‰> %¼@ ,§B 53D =ÀF EÜH MaJ U L oN e×P m¾R uÕT }WV „FX „HZ D\ Ь^ “À` ¸b Q,d } f ËTh j Έl Þ˜n èp r.
Le_Sultan_undes_Garamantes^„¶¨^„¶©BOOKMOBIy ì> Žß@ — B vD ©hF ²UH »GJ Ä5L ÌàN ÕRP ÝHR àdT àfV á^X ã Z ãŽ\ ä‚^ æ ` ç b è2d èŽf. «\ «\ ¬\ ¬l ¬l @ $ Ä\ Äl Äl @ @ Påtd´L ´L ´L „ „ Qåtd ¼ ¶a a ² Z Ñ ˆ °ç O õB1 ³ Ë• µ A 2A ú / v T u ˜ ~ R { ¾9Ô {ÇãÈ Iæ s ì3 G Ù z ÈŽz R „ 8 ?. The_Completeof_Jane_Austen`O Ò`O ÒBOOKMOBI«U ø&€ * 31 7/ ;y ?N Cu Gf K« P Tq YQ ‰ am eê iç mò"sä$ &ƒ,(ŠJ*’ª,šÍŸ'0Ÿ(2 $4¢ 6¤`8 ÃÐ ÆÜ ÍH> ÝX@ ,B PD „F EvH P L P"N sªP {ëR T ‰V ‰ÒX ²Z ‘ñ\ – ^ š)` Ÿ b ¤dd ¨f ¬h °’j ´“l ¸“n ¿©p ǯr βt Õ×v ÞXx æzz î î~ ï&€ ðê‚ ñJ„ ò>† óZˆ ôBŠ õ Œ õ"Ž ö" øJ.
Fjallraven Kanken Backpack Forest Green Ox Red
21 1 Oz Silver Lunar Year Of The Ox Bu Bullion Exchanges
Spectroscopic Speciation Of Aqueous Am Iii Oxalate Complexes Dalton Transactions Rsc Publishing
N S Sso のギャラリー
P 5jma51j0vs4m
Search For K Decays To A Muon And Invisible Particles Cern Document Server
Impact Of Vascular Calcification On Bone Health And Mortality In Kidney Transplant Patients Revista De Osteoporosis Y Metabolismo Mineral Publicacion Oficial Seiomm
Ns Vision Interior Train Of The Future Mecanoo Archello
N S Rcmp Probe Trend In Thefts Of Catalytic Converters Prized For Their Metals The Star
The Reality Of French Society Is That It Is Not Colour Blind Perspective
View Of Harnessing And Yoking Ox Power In Canada A Historical Overview Material Culture Review
Oxidation Numbers Ox S What Are They Used For Why Do You Need To Learn Them To Write Chemical Names And Chemical Formulas To Balance Redox Equations Ppt Download
Applying The Fractal Analysis Methods For The Study Of The Mechanisms Of Deformation And Destruction Of Polymeric Material Samples Affected By Tensile Stresses Scientific Net
Ox Whip High Resolution Stock Photography And Images Alamy
Konosuba God S Blessing On This Wonderful World Legend Of Crimson Can Badge Design 04 Aqua C Anime Toy Hobbysearch Anime Goods Store
Service Nova Scotia Registry Of Motor Vehicles
Ns 2 Installation On Ubuntu 16 04 17 04 Complete Step By Step Youtube
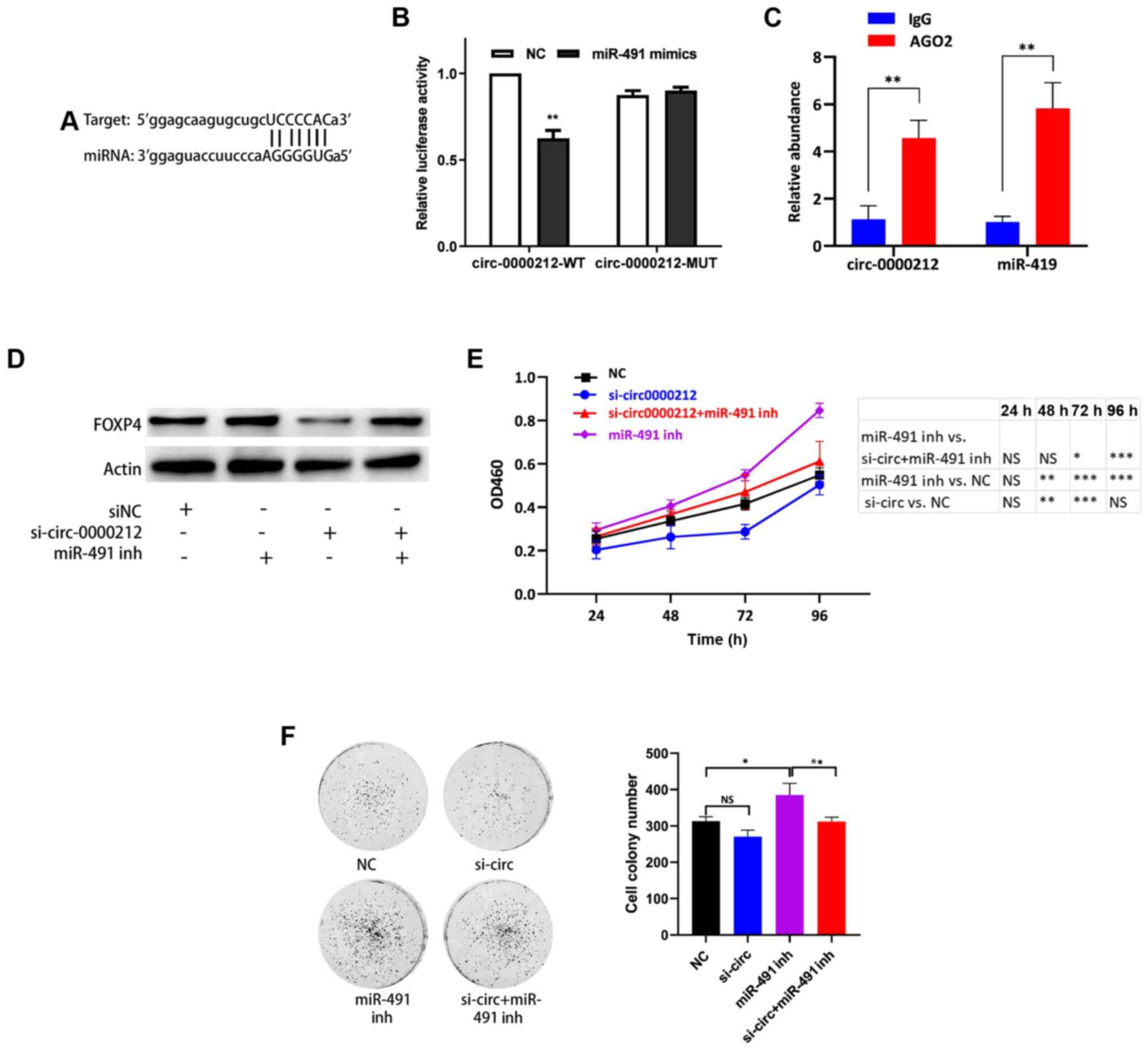
Circ Promotes Cell Proliferation Of Colorectal Cancer By Sponging Mir 491 And Modulating Foxp4 Expression
Ns Mecanoo And Gispen Share Their Common Vision Of A Train Interior At The Innovation Expo Mecanoo
Peroxidase Mimetic Activity Of Fluorescent Ns Carbon Quantum Dots And Their Application In Colorimetric Detection Of H2o2 And Glutathione In Human Blood Serum Journal Of Materials Chemistry B Rsc Publishing
Taste Of Nova Scotia
Les Of Turbulent Flows Lecture 5 Me En Ppt Video Online Download
Efecto De La Suplementacion Con Acidos Grasos Omega 3 Sobre La Toxicidad Secundaria A Quimioterapia Neoadyuvante En Pacientes Con Cancer De Mama Localmente Avanzado Ensayo Clinico Aleatorizado
Improve Symmetry Of Arbiter In Apuf
Part 2 Of 3 10 Points The Suspended Weight Is 42 N Homework 04 Gadhia Tejas Due Course Hero
Solved 04 Tower Of Hanoi 1 5 Marks Tower Of Hanoi Is A Chegg Com
Ns Define 150 Al Review Bikeradar
File Wikimedians Of The Uzbek Language Logo Png Wikimedia Commons
Nova Scotia Remembers April 18th 21 Ckbw
Influencia De La Vitamina D Sobre La Microestructura Y Propiedades Biomecanicas De Pacientes Con Fractura De Cadera
Flexpack Ns 185
Emu Fleet Procurement Is Launched By Ns For Single And Double Deck Trains
Ns Vision Interior Train Of The Future Archtalent
Analysis Of Bun And Cr Before And After Transplantation In The Ns And Download Scientific Diagram
Digby Nova Scotia Historical Features Events Of Digby Ns
Decoration Of Pd Nanoparticles With N And S Doped Carbon Quantum Dots As A Robust Catalyst For The Chemoselective Hydrogenation Reaction Acs Sustainable Chemistry Engineering X Mol
Ijerph Free Full Text An Ns 3 Implementation And Experimental Performance Analysis Of Ieee 802 15 6 Standard Under Different Deployment Scenarios
Ox Horoscope 21 Luck And Feng Shui Predictions Sunsigns Org
Chivalry Of A Failed Knight 04 Amazon Es Soramichi Megumu Misora Riku Bachernegg Martin Libros En Idiomas Extranjeros
Ns Define Al 170 Launches With Fashionable Mullet And 180mm Of Travel
Jack Daniel S Celebrates Cny With Special Year Of The Ox Gift Tin
Ox Follow Closely Unlocking The Intelligence Affection And Potential Of Cattle Rose N Stoppard Amazon Com Books
Spectrophotometric Determination Of Four Naphthalene Sulfonates In Seawater After Their Molecularly Imprinted Stir Bar Sorptive Extraction
In Pics Bajaj Pulsar Ns 125 Launched In India At Rs 93 690 See Images Of The 125cc Offering Photogallery
Self Templating Synthesis Of Hollow Co3o4 Nanoparticles Embedded In N S Dual Doped Reduced Graphene Oxide For Lithium Ion Batteries Acs Nano X Mol
Bmw 7 Serie 8 V12 91 04 Ns Izquierdo Trasero Interior Panel Guarnecido Pilar C Ebay
Pan Cancer Analysis Of S Phase Enriched Lncrnas Identifies Oncogenic Drivers And Biomarkers Nature Communications
Plos One Liquid Organic Fertilizers For Sustainable Agriculture Nutrient Uptake Of Organic Versus Mineral Fertilizers In Citrus Trees
Skoda Octavia Mk1 1u 96 04 1 9 Ns Estate Puerta Trasera Izquierda Cubo De Tarjeta De Bolsillo Ebay
Figure S3 The X Ray Diffraction Pattern Of A Ni Ni 3 N Foam Is Shown Download Scientific Diagram
The Different Steps For The Reduction Of Fad Ox To Fadh In E Coli Download Scientific Diagram
Prevalence Of Protein Energy Wasting Syndrome And Its Association With Mortality In Haemodialysis Patients In A Centre In Spain Nefrologia
Utility Of Nt Probnp For Diagnosing Heart Failure In A Heterogeneous Population Of Patients With Dyspnea Spanish Multicenter Study Revista Espanola De Cardiologia
A Side View Of The Tower In N S Direction And Cross Section At Download Scientific Diagram
Impossible To Run Ns App After Migration To Angular 9 Even With Enableivy False Issue 2152 Nativescript Nativescript Angular Github
File Ww2 Norway Statspolitiet Police Troops Supporting The Ruling Nazi Regime Uniform 1942 Visor Cap Hoylue Police Emblem With Suncross Solkors Of Nasjonal Samling Ns Etc Justismuseet Trondheim 19 04 10 Jpg Wikimedia Commons
Molecular Basis For The Adaptive Evolution Of Environment Sensing By H Ns Proteins Elife
Chilling Timeline Finally Lifts Veil On Nova Scotia Massacre As Province Moves From Hell Toward Healing The Star
Importance Of Severe Lesions Left Untreated In Patients With Acute Coronary Syndromes And Angioplasty Of The Culprit Lesion Revista Espanola De Cardiologia
Discrimination In Clinical Settings And Its Relationship To Depression And Anger In Women Living With Hiv Medicina Universitaria
Skoda Octavia Mk1 1u 96 04 1 9 Estate Ns Trasera Izquierda Puerta Cerradura Pin Ebay
Nova Scotia Wikipedia
Impossible To Run Ns App After Migration To Angular 9 Even With Enableivy False Issue 2152 Nativescript Nativescript Angular Github
Bmw Serie 7 8 91 04 V8 4 4 M62 Motor Ns Orilla Izquierda Eje De Leva Del Arbol De Levas Ebay
Heat N Heat Is A Form Of Energy
Man S Forgotten Friend A History Of The Ox Amazon Es Rose N S Libros En Idiomas Extranjeros
The Different Steps For The Reduction Of Fad Ox To Fadh In E Coli Download Scientific Diagram
Sap Community Coding Challenge Nr 2 Sap Blogs
Reference Expansion Adapter With Ground Joints Made Of Duran Glass Socket Ns 29 32 Cone Ns 14 23 Dd Biolab Laboratory Equipment
1h Nmr Analysis Of Degree Of Substitution In N O Carboxymethyl Chitosans From Various Chitosan Sources And Types Scientific Net
N S Reports 4 New Cases Of Covid 19 Active Cases Drop To 28 Ctv News
Solved Suppose A Simple Random Sample Of Size N Is Drawn Chegg Com
A Xy8 Dynamical Decoupling Sequence The Duration Of The Microwave Download Scientific Diagram
Ns Vision Interior Train Of The Future Mecanoo Archello
What Is The Oxidation State Of Ammonia How Is It Determined Quora
Prediction Of The Time Evolution Of The Covid 19 Disease In Guadeloupe With A Stochastic Evolutionary Model Medrxiv
Www Themeasuredmom Com Wp Content Uploads 13 04 Ns Of All Sizes Pdf Consonantes
Map Of Tabriz In Iran Coordinates 38 04 0 N 46 18 0 E Download Scientific Diagram
Fermentation Free Full Text Biodiversity And Enological Potential Of Non Saccharomyces Yeasts From Nemean Vineyards Html
Ns Certificate Of Service For Sunil Nayansengeran
Temporal Signal And The Evolutionary Rate Of 19 N Cov Using 47 Genomes Collected By Feb 01 Ncov 19 Genomic Epidemiology Virological
File Ww2 Norway Collection Of Norwegian National Flag Pins Confiscated By Nasjonal Samling Ns Supporting Nazi Regime As Protest Symbols Of Restistance During The German Occupation Justismuseet Trondheim 19 04 10 Jpg Wikimedia Commons
Osa Resolving The Temporal Evolution Of Line Broadening In Single Quantum Emitters
Bulletin Volume N S No 41 45 1903 04 Amazon Es United States Bureau Of Entomology Libros En Idiomas Extranjeros
Discrete Fourier Transform Of A The Difference Between Northern And Download Scientific Diagram
N S Doped Carbon Quantum Dots Inside Mesoporous Silica For Effective Adsorption Of Methylene Blue Dye Springerlink
File Ns 3700 Ns 8600 Jpg Wikimedia Commons
Solved In An Orthonormal System X Ox Y Oy Consider Th Chegg Com
Kinetic Mechanistic And Solid State Study Of The Oxidative Addition And Migratory Insertion Of Iodomethane To Rhodium S O ipt Or N O Ox Co Pr1r2r3 Complexes Warsink 18 European Journal Of Inorganic Chemistry Wiley Online Library
Ns 1q21 Strong Performance Despite Disruptions Updated Cowen Railway Age
Comparison Of The Hydrocolloids Nostoc Commune And Nostoc Sphaericum Drying Spectroscopy Rheology And Application In Nectar
10 Most Used Nslookup Commands Cloudns Blog
Hyundai The Presentation Of The Kona N Shows A Broken Panda It Is Controversial
Influencia De La Vitamina D Sobre La Microestructura Y Propiedades Biomecanicas De Pacientes Con Fractura De Cadera
Ox Whip High Resolution Stock Photography And Images Alamy
21 Cny Chinese Year Of The Ox Lucky Money S N 8 U S 2 Bill W Re Luckymoneystore
The Circadian Clock Contributes To The Long Term Water Use Efficiency Of Arabidopsis Biorxiv


