Sq Ex Ags Cv
Conoce cómo monitorear en tiempo real y mejorar el rendimiento de las instalaciones de nuestros clientes garantizando una economía verde y sustentable.
Sq ex ags cv. FIDI Global Alliance has affiliated companies throughout the world, all following the same high standards of serviceFind out why you should rely on a FIDI partner for your international relocation!. Somos el socio logístico que necesitas para hacer crecer tu empresa. Oct 06, · The MercedesBenz Vision EQS concept car provided pointers to the progressive design of the coming EQS in September 19 The camouflaged prototypes undergoing testing are also foretelling key design features that are revolutionary for the luxury segment such as the cab forward design or the coupélike “onebow” styling.
ChampionX is a global leader in oilfield chemical & fluid solutions, drilling & automation technology, and artificial lift solutions Contact us today. Jul , · On March 29, 16, the Green held a press conference, entitled “AGs United for Clean Power,” with at least one representative of the Attorney General in attendance Ex 2 at. Entity Name Domestic Jurisdiction 77 Cap General Partner, Inc Delaware 77 Capital Partners II, LP Delaware AGS Custom Graphics, Inc Maryland American.
We use 30 data points and 10 years of experience to analyse the value of your company The valuation report gives you a transparant overview of the value drivers. (total 1000 hdpe b ags on ly) (total one thousand h dpe bags on ly oxalic acid 99 6% min 1 x ft fcl = 25 mt net oxalic acid in 25 kgs bags as per orde r p i140 packed in 25 kgs NE T HDPE 1000 BA GS = 25 MT N ET OXALIC ACID HS CODE 291 14 DAYS FREE TIME FO R LINE DEMURRAGE/ DETEN TIO N ALLOTTED FROM THE DISCHA RGE AT PORT OF. Advance Auto Parts is your source for quality auto parts, advice and accessories View car care tips, shop online for home delivery or pick up in one of our 4000 convenient store locations in.
May 03, 17 · Honda Accord (07) – fuse box diagram Year of production 07 Fuse block (Engine compartment) Number Ampere rating A Circuits Protected 1 10 Left Headlight Low 2 (30) (Rear Defroster Coil)*1 3 10 Left Headlight Hi 4 15 Small Light 5 10 Right Headlight Hi 6 10 Right Headlight Low 7 7,5 Back Up 8. The herald volume (New Orleans, La) , April 22, 1915, Image 1, brought to you by Louisiana State University;. Baton Rouge, LA, and the National Digital Newspaper Program.
The GraphBLAS C API Speci cation y 1 2 Version 130 3 Ayd n Bulu˘c, Timothy Mattson, Scott McMillan, Jos e Moreira, Carl Yang 4 Generated on at EDT yBased on GraphBLAS Mathematics by Jeremy Kepner. Apr 13, 17 · 1 Q x A = E a formula advanced by Six Sigma writer George Eckes where A is a multiplier and should along with Q be assessed Eckes suggests scoring each of Q and A out of 10, and that if E equals anything less than 60 ideas are unlikely to. Entity Name Domestic Jurisdiction 77 Cap General Partner, Inc Delaware 77 Capital Partners II, LP Delaware AGS Custom Graphics, Inc Maryland American.
However, the AGS uses a numerical system where "0" is the cleanest (GIA "IF") and "10" is the most imperfect (GIA "I3") All diamonds are systematically graded and plotted under 10X magnification. Welcome to {{displayDomain}} , a US site operated by Expedia, Inc, a Washington corporation. Adult Review of Systems (ROS) Overview The review of systems (or symptoms) is a list of questions, arranged by organ system, designed to uncover.
Flex (NASDAQ FLEX) Speed time to market, increase global scale and regional reach, with an unparalleled team and advanced manufacturing technology delivering highquality solutions from design and manufacturing to logistics with Flex. AGS World transport have dedicated cargo space with major airlines to move your freight from Los Angeles to Sydney, Melbourne, Brisbane, Adelaide, Fremantle and beyond. EQ makes its latest printed catalog available to our customers so you can conveniently download it to your computer and find the parts you need Of course you can always use our online catalog to find EQ products Please be sure to check back often for the newest catalog and/or supplements.
Solvay & CPC Barium Strontium Monterrey, S de RL de CV at Carretera a García Km 85 Apdo 744, Suc B, Garza García, Nuevo Leon, Mexico, Find their. Experiencia y requisitos Experience / Qualifications • A university degree and 46 years of experience • Must be a team player able to work in a fastpaced environment with demonstrated ability to handle multiple competing tasks and demands • Strong organization, planning and time management skills to achieve results • Strong personal and professional ethical values and. Alsea cuenta con un portafolio multimarcas integrado por Domino’s Pizza, Starbucks, Burger King, Chili’s F Chang’s, Italianni's, The Cheesecake Factory, Vips, Vips Smart, El Portón, Archies, Foster’s Hollywood, LAVACA, Cañas y Tapas, Gino’s, TGI Fridays y Wagamama.
The dry flue gas losses at different exit gas temperatures and percentages of excess air are shown in Fig 722, as percentages of the gross CV, for a typical petroleum type fuel oil of composition given above The percentages of carbon dioxide in the dry flue gases are also given for each percentage of excess air. Apr 30, 21 · ONE is the global container shipping company headquartered in Singapore and offering an extensive liner network service covering over 100 countries. Also historically given as Buddlea) is a genus comprising over 140 species of flowering plants endemic to Asia, Africa, and the Americas The generic name bestowed by Linnaeus posthumously honoured the Reverend Adam Buddle (1662–1715), an English botanist and rector, at the suggestion of Dr William Houstoun.
ZF is a global technology company and supplies systems for passenger cars, commercial vehicles and industrial technology. Mailing address EQUIVEST ® Processing Office PO Box 4956 Syracuse, New York. EUROALUM AGS, Ciudad De Aguascalientes, Aguascalientes, Mexico 341 likes Canceleria de vidrio y aluminio, vidrio arquitectonico, vidrio templado, etc Y.
The discovery l2 of the layered Oxide highTc superconductor systems La 2_ySryCu04 and YBaiCuzOr has triggered extensive experimental activity 3 and renewed theoreti cal interest 4>s in the search for a novel mechanism for superconductivity Muon Spin Relaxation (/xSR) is a direct method6 for measuring magneticfield penetration depth in superconductors7 (JSR has been. PDF Persistent pain is prevalent in the elderly population, although it is not an inevitable part of aging It is important to understand how to Find, read and cite all the research you. Carlos Manuel Joaquín González (born January 6, 1965) is a Mexican politician, the governor of the state of Quintana RooFrom 09 to 12 he served as Deputy of the LXI Legislature of the Mexican Congress representing Quintana Roo Life Joaquín González was born on January 6, 1965, in Cancún, the half brother of Pedro Joaquín Coldwell, a former PRI president, senator and former.
Recommendations A preview of what LinkedIn members have to say about Ashwani “ To Whom It May Concern He has worked with me for organizing of Confluence 18, organized by Department of Chemical Technology, Oil Technology, in association with Oil Technologist's Association of India & Technical Education Quality Improvement Program through World Bank (TEQUIP3) AS. View Shreyas Apte’s profile on LinkedIn, the world’s largest professional community Shreyas has 1 job listed on their profile See the complete profile on LinkedIn and discover Shreyas’ connections and jobs at similar companies. Buddleja (orth var Buddleia) (/ ˈ b ʌ d l i ə /;.
Gerente General SEGURIDAD PRIVADA AGS GRUPO LEON SA DE CV September 14 – Present 5 years 1 month Aguascalientes y alrededores, México SERVICIOS DE. Mexico 52 (449) Ave Japon No 306, Parque Ind San Francisco San Francisco de los Romo, Ags CP 304 Mexico Contact form. Discover the selection of Vbelts products within Transmission We offer products from professional brands Compare the offers and select the best deal.
El Fresno Chiles Secos SA De CV localizada en CARRETERA SALIDAA DURANGO KM 25 C OLONIA PLAN DE AYALA FRESNILLO ZA CATECASCP MEXICO RFC Encuentre a sus clientes, obtenga información de contacto y detalles acerca 46 de envíos. The American Gem Society (AGS) uses the same standards as the GIA;. Compare & reserve oneway or return flights from Albany to Augusta from $166 only to get the best flight deals and promotions for your ALB to AGS trip!.
Shonan México SA de CV, Aguascalientes 568 likes · 8 talking about this Somos una empresa subsidiaria de SHONAN ZOKI CO, LTD Empresa 100 % con capital de Japón Nos dirigimos principalmente al. Ex 985 • All 15 digits must be recorded for official papers American ID • 812 digit number preceded by the letters “USA” • Ex USA • The entire number, including USA, must be recorded on official papers Special comments These tags will not have a US shield These tags are official for the life of the animal if applied. We sit at the heart of global energy flows, moving energy from source to customer quickly, responsibly and costeffectively Founded in Rotterdam in 1966, today Vitol trades over seven million barrels of crude oil and products a day.
Gale Academic Onefile Document Aminoglycosides From Antibiotics To Building Blocks For The Synthesis And Development Of Gene Delivery Vehicles

Atlantic Diamonds

Mplab Xc16 C Compiler User Guide Datasheet By Microchip Technology Digi Key Electronics
Sq Ex Ags Cv のギャラリー

Organic Substrate Diffusibility Governs Microbial Community Composition Nutrient Removal Performance And Kinetics Of Granulation Of Aerobic Granular Sludge Sciencedirect

Musk Ketone Induces Apoptosis Of Gastric Cancer Cells Via Downregulation Of Sorbin And Sh3 Domain Containing 2

Strain Effects On Stability Electronic And Optical Properties Of Two Dimensional C 4 X 2 X F Cl Br Journal Of Materials Chemistry C Rsc Publishing Doi 10 1039 D1tcc

Pdf Modeling The Structure Of Cv Formation And Expectations
Gale Academic Onefile Document Aminoglycosides From Antibiotics To Building Blocks For The Synthesis And Development Of Gene Delivery Vehicles

Lymph Node Metastasis Derived Gastric Cancer Cells Educate Bone Marrow Derived Mesenchymal Stem Cells Via Yap Signaling Activation By Exosomal Wnt5a Oncogene

Downregulated Microrna 150 Upregulates Irx1 To Depress Proliferation Migration And Invasion But Boost Apoptosis Of Gastric Cancer Cells Wu Iubmb Life Wiley Online Library
Gale Academic Onefile Document Aminoglycosides From Antibiotics To Building Blocks For The Synthesis And Development Of Gene Delivery Vehicles

Molecular Cloning And Differential Gene Expression Analysis Of 1 Deoxy D Xylulose 5 Phosphate Synthase Dxs In Andrographis Paniculata Burm F Nees Springerlink

Genes Free Full Text A Third Mlph Variant Causing Coat Color Dilution In Dogs Html

Quercetin Induced Cell Apoptosis And Altered Gene Expression In Ags Human Gastric Cancer Cells Shang 18 Environmental Toxicology Wiley Online Library

Maintenance And Repair Specialist Ags Is Cleared For Mercedes Benz Vans Take Off At Heathrow Mhw Magazine

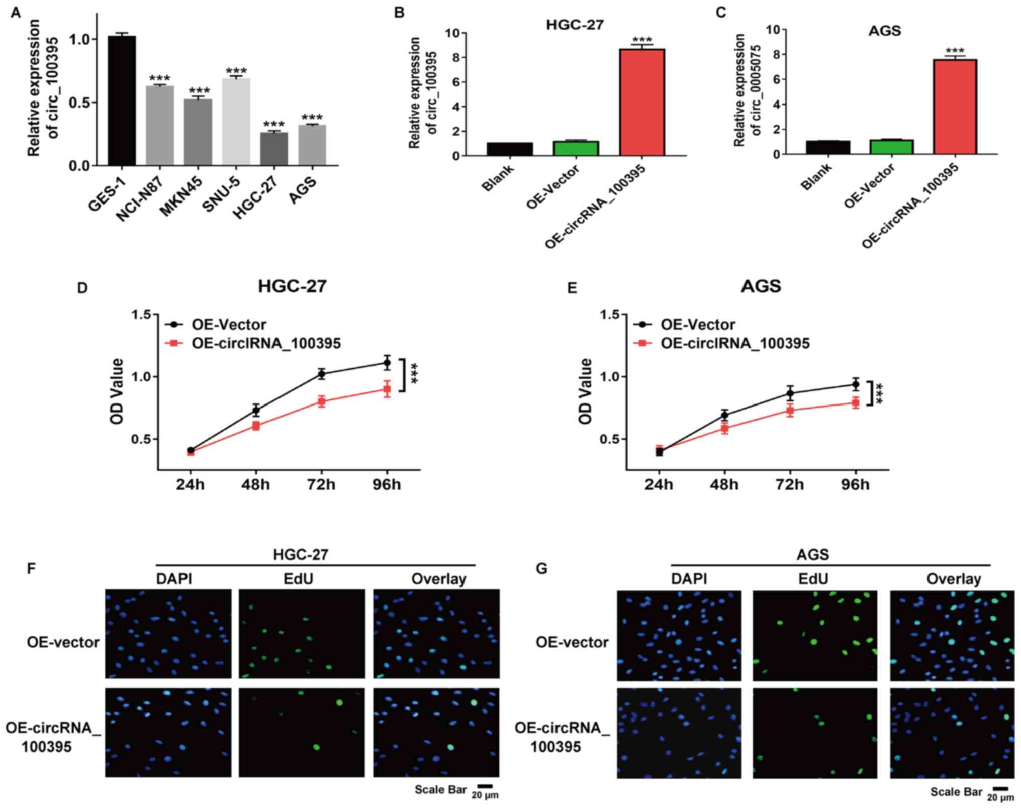
Upregulation Of Circrna Sponges Mir 142 3p To Inhibit Gastric Cancer Progression By Targeting The Pi3k Akt Axis

Role Of Extracellular Polymeric Substances In Anaerobic Granular Sludge Assessing Dewaterability During Fe Ii Peroxydisulfate Conditioning And Granulation Processes Sciencedirect

Frontiers Dirty Fish Versus Squeaky Clean Mice Dissecting Interspecies Differences Between Animal Models Of Interferonopathy Immunology

Hiv Infected Dendritic Cells Present Endogenous Mhc Class Ii Restricted Antigens To Hiv Specific Cd4 T Cells The Journal Of Immunology
Gale Academic Onefile Document Citrus Peel Flavonoids As Potential Cancer Prevention Agents

O Glycans Truncation Modulates Gastric Cancer Cell Signaling And Transcription Leading To A More Aggressive Phenotype Ebiomedicine

Cdx2 And Reg Iv Expression And Correlation In Gastric Cancer Bmc Gastroenterology Full Text

Galectin 3 Interacts With C Ebpb And Upregulates Hyaluronan Mediated Motility Receptor Expression In Gastric Cancer Molecular Cancer Research

Biosensors Free Full Text The Role Of Electrochemical Immunosensors In Clinical Analysis Html

Organic Substrate Diffusibility Governs Microbial Community Composition Nutrient Removal Performance And Kinetics Of Granulation Of Aerobic Granular Sludge Sciencedirect

Calcium Sensing Receptor Antagonist Nps 2143 Suppresses Proliferation And Invasion Of Gastric Cancer Cells Cancer Gene Therapy

I2d Uri A Tf

Pdf Chestnut Extract Induces Apoptosis In Ags Human Gastric Cancer Cells

Coating Nanoparticles With Gastric Epithelial Cell Membrane For Targeted Antibiotic Delivery Against I Helicobacter Pylori I Infection Abstract Europe Pmc

Sq And Eej A Review On The Daily Variation Of The Geomagnetic Field Caused By Ionospheric Dynamo Currents Springerlink

Pdf Finite Element Modelling Of Seismic Liquefaction In Soils

Long Non Coding Rna Nnt As1 Knockdown Represses The Progression Of Gastric Cancer Via Modulating The Mir 142 5p Sox4 Wnt B Catenin Signaling Pathway
Upregulated Expression Of Mnx1 As1 Long Noncoding Rna Predicts Poor Prognosis In Gastric Cancer Bosnian Journal Of Basic Medical Sciences

Atlantic Diamonds

Sq And Eej A Review On The Daily Variation Of The Geomagnetic Field Caused By Ionospheric Dynamo Currents Springerlink

Recent Results Of Source Function Imaging From Ags Through Cern Sps To Rhic

Tio2 Nanoparticles Enhance The Chemotherapeutic Effects Of 5 Fluorouracil In Human Ags Gastric Cancer Cells Via Autophagy Blockade Sciencedirect

13 Acc Aha Guideline On The Assessment Of Cardiovascular Risk Circulation

Expert Consensus Decision Pathway On Novel Therapies For Cardiovascular Risk Reduction In Patients With Type 2 Diabetes A Report Of The American College Of Cardiology Solution Set Oversight Committee Journal

Search For Natural Diamonds

High C Reactive Protein Predicts Delirium Incidence Duration And Feature Severity After Major Noncardiac Surgery Vasunilashorn 17 Journal Of The American Geriatrics Society Wiley Online Library

Molecules Free Full Text Evaluation Of The Antimicrobial Activity And Cytotoxicity Of Different Components Of Natural Origin Present In Essential Oils Html

Overexpression Of Foxa1 Inhibits Cell Proliferation And Emt Of Human Gastric Cancer Ags Cells Sciencedirect

Pdf A Soil Management Assessment Framework Smaf Evaluation Of Brazilian Sugarcane Expansion On Soil Quality
Vmeyrq4hm9jw0m

Role Of Extracellular Polymeric Substances In Anaerobic Granular Sludge Assessing Dewaterability During Fe Ii Peroxydisulfate Conditioning And Granulation Processes Sciencedirect

Solutions 2nd Ed Intermediate Book By Norway Lesere Issuu

New Strategy For Designing Promising Mid Infrared Nonlinear Optical Materials Narrowing The Band Gap For Large Nonlinear Optical Efficiencies And Red Chemical Science Rsc Publishing Doi 10 1039 C8sce

Overexpression Of Foxa1 Inhibits Cell Proliferation And Emt Of Human Gastric Cancer Ags Cells Sciencedirect

P Pio High Resolution Stock Photography And Images Alamy

Thromboxane Receptor Inhibition Suppresses Multiple Myeloma Cell Proliferation By Inducing P38 C Jun N Terminal Kinase Jnk Mitogen Activated Protein Kinase Mapk Mediated G2 M Progression Delay And Cell Apoptosis Journal Of Biological Chemistry

Energy Exchange Between The Mesoscale Oceanic Eddies And Wind Forced Near Inertial Oscillations In Journal Of Physical Oceanography Volume 47 Issue 3 17

Microstructure Ferroelectric And Piezoelectric Properties Of Mno 2 Modified Ba 0 70 Ca 0 30 Tio 3 Lead Free Ceramics Springerlink

Sq And Eej A Review On The Daily Variation Of The Geomagnetic Field Caused By Ionospheric Dynamo Currents Springerlink

Coating Nanoparticles With Gastric Epithelial Cell Membrane For Targeted Antibiotic Delivery Against I Helicobacter Pylori I Infection Abstract Europe Pmc
The Aeroplane V 17 Oct Dec 1919

Nadph Oxidase 4 Regulates Anoikis Resistance Of Gastric Cancer Cells Through The Generation Of Reactive Oxygen Species And The Induction Of Egfr Cell Death Disease

Exosomal Mir 423 5p Targets Sufu To Promote Cancer Growth And Metastasis And Serves As A Novel Marker For Gastric Cancer Yang 18 Molecular Carcinogenesis Wiley Online Library

A Bioinformatic Approach To Utilize A Patient S Antibody Secreting Cells Against Staphylococcus Aureus To Detect Challenging Musculoskeletal Infections Immunohorizons

Small Island Effects In Dynamo And Their Impact On Large Scale Budget Analyses In Journal Of Applied Meteorology And Climatology Volume 60 Issue 4 21

Organic Substrate Diffusibility Governs Microbial Community Composition Nutrient Removal Performance And Kinetics Of Granulation Of Aerobic Granular Sludge Sciencedirect

I2d Uri A Tf

21 Update To The 17 Acc Expert Consensus Decision Pathway For Optimization Of Heart Failure Treatment Answers To 10 Pivotal Issues About Heart Failure With Reduced Ejection Fraction A Report Of The

Uzivatel Sputnik V Na Twitteru Breaking Mexico Ministry Of Health Released Data Of Its Vaccination Program Showing That Sputnik V Is The Only Vaccine Without Registered Serious Adverse Events Table Below Shows

Coating Nanoparticles With Gastric Epithelial Cell Membrane For Targeted Antibiotic Delivery Against I Helicobacter Pylori I Infection Abstract Europe Pmc

Quercetin Induced Cell Apoptosis And Altered Gene Expression In Ags Human Gastric Cancer Cells Shang 18 Environmental Toxicology Wiley Online Library

List Of Military Sealift Command Ships Wikipedia

Helicobacter Pylori Infection Downregulates The Dna Glycosylase Neil2 Resulting In Increased Genome Damage And Inflammation In Gastric Epithelial Cells Journal Of Biological Chemistry

Monoclonal Antibody 3h11 Chimeric Antigen Receptors Enhance T Cell Effector Function And Exhibit Efficacy Against Gastric Cancer

Relativistic Nucleus Nucleus Collisions And The Qcd Matter Phase Diagram Springerlink

Australian Tornadoes In 13 Implications For Climatology And Forecasting In Monthly Weather Review Volume 149 Issue 5 21

Naturally Occurring Anti Cancer Compounds Shining From Chinese Herbal Medicine Chinese Medicine Full Text

Molecules Free Full Text Aurora Kinase B Inhibition A Potential Therapeutic Strategy For Cancer Html

Microorganisms Free Full Text Epstein Barr Virus Infection Of Oral Squamous Cells Html

Effectiveness Of High Intensity Interval Training Versus Moderate Intensity Continuous Training In Hypertensive Patients A Systematic Review And Meta Analysis Springerlink

Glaciology Program Report On The U S Program For The International Geophysical Year July 1 1957 December 31 1958 The National Academies Press